
Project Statement
“At the bottom of Seattle’s historic and swanky Queen Anne Hill
neighborhood, in a district known as Uptown, a small coffee shop, Uptown
Espresso began attracting an avid following of discerning coffee drinkers.
Uptown’s customers discovered a remarkable experience made possible by
expert baristas, a proprietary coffee roast, a cool atmosphere and something
called Velvet Foam. The October 2010 Seattle Magazine stated that Uptown
Espresso ‘…did introduce Seattle to the silky foamed milk…so we might want
to consider giving them a key to the city’.” - Uptown Espresso
Uptown Espresso’s main staple is their unique take on Espresso drinks with
their iconic Velvet Foam, an over-the-top (literally and figuratively) frothy foam.
neighborhood, in a district known as Uptown, a small coffee shop, Uptown
Espresso began attracting an avid following of discerning coffee drinkers.
Uptown’s customers discovered a remarkable experience made possible by
expert baristas, a proprietary coffee roast, a cool atmosphere and something
called Velvet Foam. The October 2010 Seattle Magazine stated that Uptown
Espresso ‘…did introduce Seattle to the silky foamed milk…so we might want
to consider giving them a key to the city’.” - Uptown Espresso
Uptown Espresso’s main staple is their unique take on Espresso drinks with
their iconic Velvet Foam, an over-the-top (literally and figuratively) frothy foam.
https://velvetfoam.com/
Problem/ Solution
The selections for the content strategy is the basis for the mobile app. The
mobile app is the better choice rather than the website due to the coffee
franchise being small but established in Seattle’s coffee culture. The mobile
experience suffers from a large influx of information that is not very relevant to
the website. For example, the blog tab is barely used and only has one post.
The content strategy selections made create a streamlined and pleasant
experience for the user without all the unnecessary menu tabs.
Note/ The research conducted for the Mobile App was conducted by
observing the mobile website experiences as most of these companies do not
have Mobile Applications for smart phones.
mobile app is the better choice rather than the website due to the coffee
franchise being small but established in Seattle’s coffee culture. The mobile
experience suffers from a large influx of information that is not very relevant to
the website. For example, the blog tab is barely used and only has one post.
The content strategy selections made create a streamlined and pleasant
experience for the user without all the unnecessary menu tabs.
Note/ The research conducted for the Mobile App was conducted by
observing the mobile website experiences as most of these companies do not
have Mobile Applications for smart phones.
Role
My role / Website research, Mood Board, Inspiration, Personae, Lo-fi, Testing & Results, Hi-Fi
Partner’s role / Project Statement, Competitive Analysis, User Scenario, Flowchart, Preliminary Sketches
Content Strategy
Home
What to include in Mobile App: Product Promos/ Special Events/ Coupons
What to include in Mobile App: Product Promos/ Special Events/ Coupons

Locations
What to include in Mobile App:
Filters for locations/ Seating (Outdoor/Indoor)
Hours & Location/ Reviews per location
Contact Info/ Address, Telephone
Store Description
Filters for locations/ Seating (Outdoor/Indoor)
Hours & Location/ Reviews per location
Contact Info/ Address, Telephone
Store Description

Shop
What to include in Mobile App:
Shopping Cart/ Add to Cart
Products/ Coffee Bean Bags, Gift Boxes, Baked Goods, Accessories, Gift Cards, Related Products, Item Description
Shipping Info
Shopping Cart/ Add to Cart
Products/ Coffee Bean Bags, Gift Boxes, Baked Goods, Accessories, Gift Cards, Related Products, Item Description
Shipping Info

What to exclude in Mobile App:
Blog/ Social Media Links
Blog/ Social Media Links

Mood Board

Inspiration

Competitive Analysis

Caffe Vita

Elm Street Coffee

Cherry Street Coffee Co.

Menu Bar/ Home Page

Home Page

About US

Locations

Shop

Footer

Personae

User Scenario

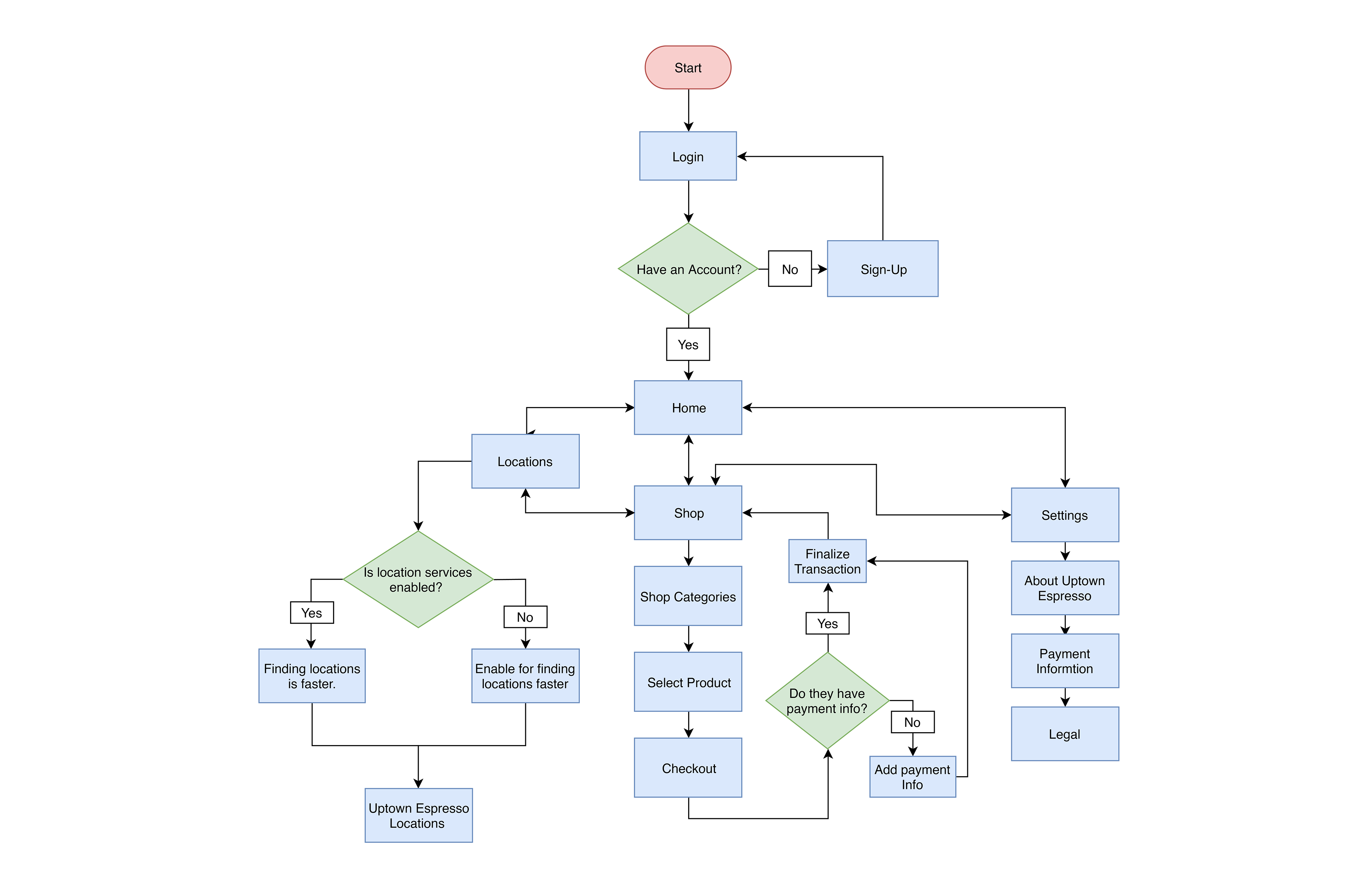
Flowchart

Preliminary Sketches

Lo-Fi Wireframes
Landing/ Profile

Locations/ Review

Shop


Testing & Results

Initial Testing
The initial testing revealed some redundancies within the high fidelity prototype. Initially in the project, the design team wanted to redesign the Uptown Espresso mobile website, as opposed to designing an entire app. Halfway through the project, the team deemed the mobile website to be replaced with a mobile app as the management of information would be more suited for the target audience. The difficulties with this is transitioning the mobile website wireframes into viable mobile app wireframes.
Some smaller intricacies were also included into the final high fidelity prototype as well.
Testing Results
With the feedback received from the testing group we were able to narrow down some of the changes made to the final prototype.
A complete shift of project specs (Mobile Website to Mobile App).
Complete re-do of menu layout.
Addition of profile, main landing, and sign in features.
A “Review a Barista” feature.
Redundant close out features in the shopping portion of the app.
Correction of some typos within the high fidelity prototype.
Hi-Fi

Prototype